-
豪杰成长计划 vivo版v1.0.30
- 类型:模拟
- 大小:34.38 MB
- 日期:2025-11-28
- 版本:v1.0.30
















《豪杰成长计划》以其扣人心弦的历史题材,丰富多样的游戏玩法和独特的角色设定,为玩家们带来了一个充满挑战与乐趣的游戏世界。在这个世界中,每个玩家都能够尽情展现自己的才智与胆识,创造自己的历史传奇。现在,就让我们带领自己的豪杰英雄踏上征程吧!
游戏对应的vivo版本
丰富多样的朝代选择
打造自己的强力部队
引人入胜的剧情内容
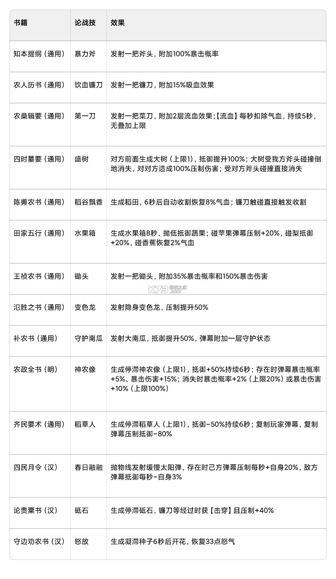
农学

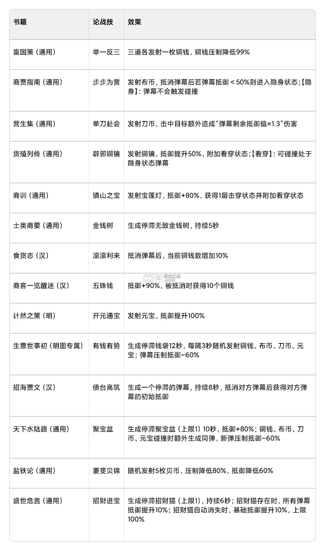
商学

矿学

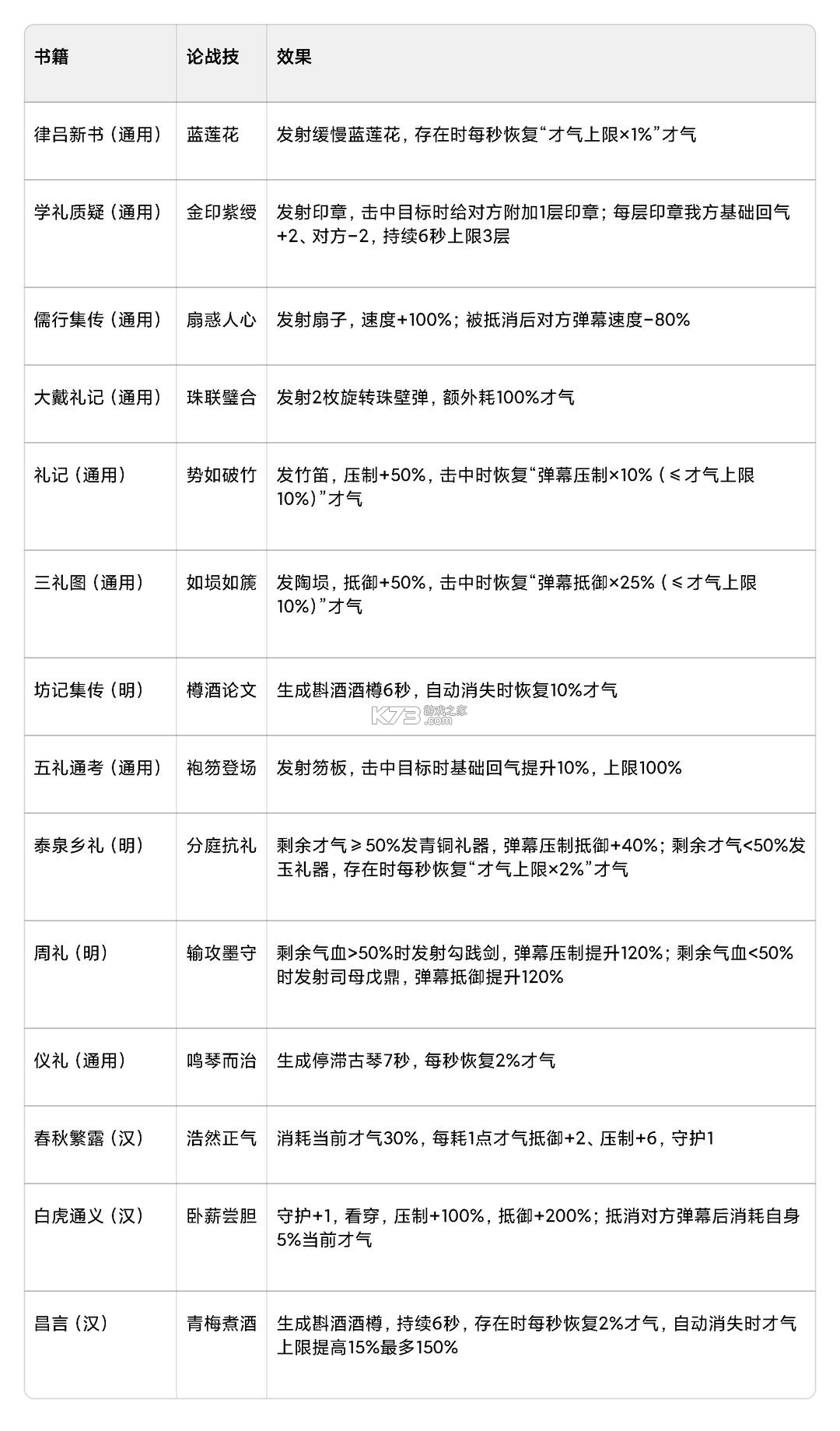
礼法


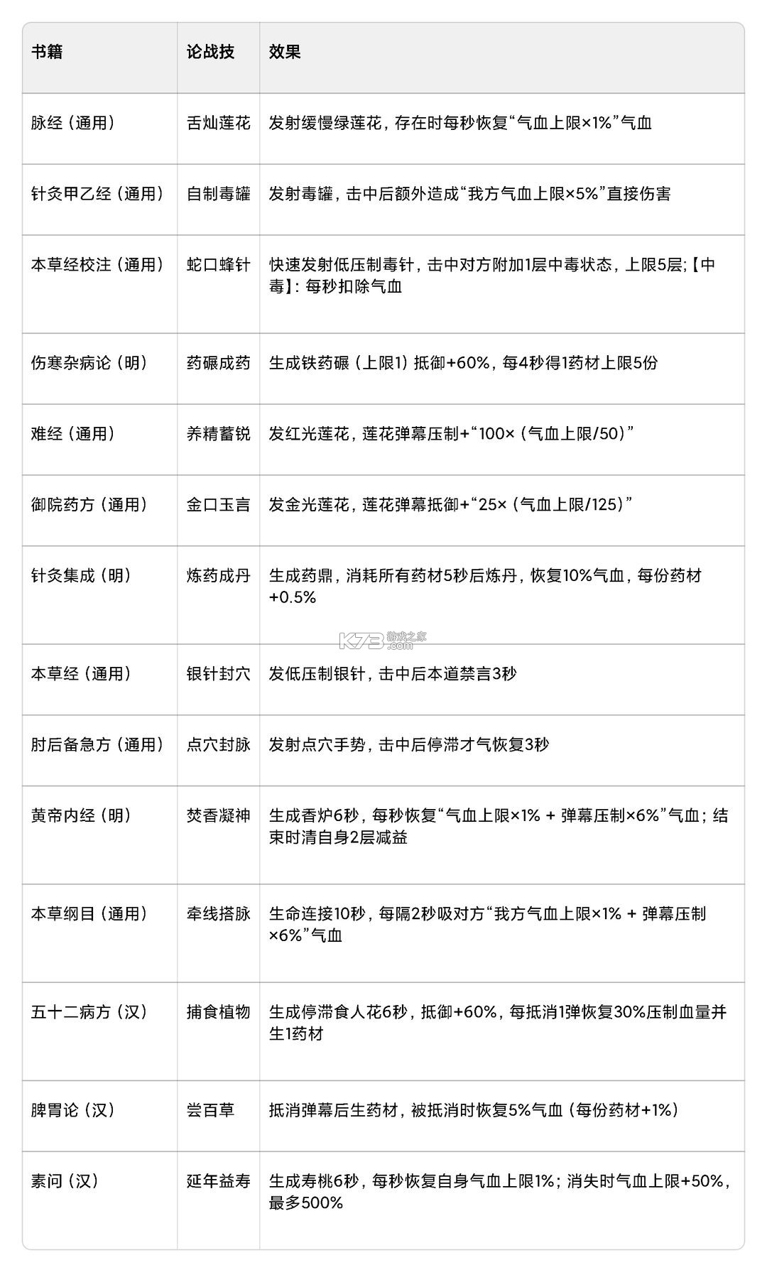
医学

制造

口才

建造

算术

律法

《豪杰成长计划》是一款以历史人物养成为主要玩法的模拟经营类手机游戏。在这个游戏中,玩家将扮演历史上的著名人物,通过经营自己的领地、发展经济、提升军事实力等手段,逐步壮大自己的势力,最终成为一代豪杰。
游戏的核心玩法围绕着经营和养成展开。玩家需要管理好自己的领地,包括农业、工业、商业等方面的发展,以及民心和治安的管理。通过合理的经营策略,玩家可以提升自己的经济实力和军事实力,为后续的战争和外交打下坚实的基础。
除了经营养成玩法,游戏还设有丰富的剧情任务和活动。玩家可以通过完成任务来获取丰厚的奖励,并不断提升自己的实力。同时,游戏还设有多种多样的社交互动玩法,玩家可以通过与其他玩家互动来结交盟友、发展外交关系,共同对抗强大的敌人。
1、合理规划自己的领地,发展农业、商业、科技等方面,为国家建设做出贡献
2、玩家还可以通过外交手段来处理与其他国家的关系,发展友好的外交关系,或是发动战争攻占敌国领土
3、玩家的选择与决策将直接决定着他们在游戏中的发展方向与成就
4、在征战方面,游戏提供了真实的战斗系统与策略
5、玩家可以亲自带领军队,使用各种武器与技能来对抗敌人
6、时也可以使用士兵与将领的特殊能力,根据不同情况做出最佳战术安排
7、在战斗中,玩家需要灵活运用自己的战略思维,善于选择与应用不同的兵种与装备,最大限度地提升战斗力,战胜强敌
1、游戏的画面精美细腻,将各个历史时期的风土人情和建筑风格展现得淋漓尽致
2、音效和配乐也十分出色,为玩家营造了一个充满历史氛围的游戏世界
3、通过丰富的游戏内容和深入的角色养成系统,为玩家带来了持续的游戏乐趣
4、无论你是喜欢模拟经营类游戏的玩家,还是喜欢历史题材和角色扮演游戏的爱好者
5、《豪杰成长计划》手游都是一个不容错过的选择
v1.0.30
【11月13日更新】
01 文官路线「命世名臣」
-新增名臣张居正、徐渭
-全新命世名臣议题、讲学系统,增强派别
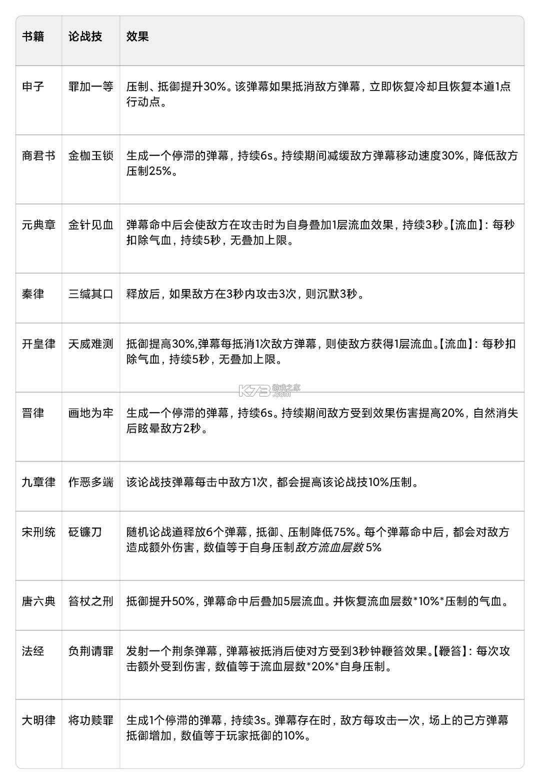
02 书生论战「能力养成」
-皇帝身份提升论战能力,言压朝堂
-皇帝身份可在【民间逸闻】体验书生剧情
03 江湖门派「弟子培养」
-弟子可自主养成,门派晋升
04 其他更新「问题修复」
-部分功能、文本、报错修复
精品推荐
相关文章